Adresse : Fantasia Meinian Plaza, n° 1388, section centrale de l’avenue Tianfu, Chengdu, JR· Fantasia, salle 1007, 10e étage, édifice B, Fantasia
Temps de sortie :2023-10-10 16:05:09 Vues :357

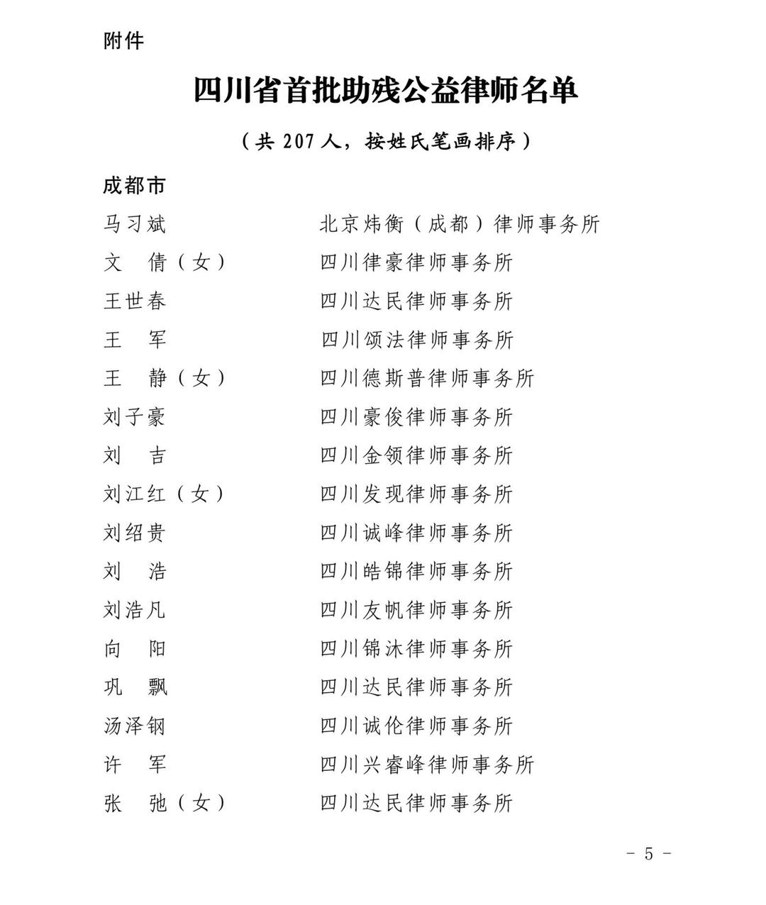
Afin de mettre en œuvre les exigences de déploiement consistant à « constituer une équipe d’environ 200 avocats d’intérêt public pour les personnes handicapées » dans le « 14e Plan quinquennal pour la protection et le développement des personnes handicapées dans la province du Sichuan » adopté par le gouvernement provincial du Sichuan, et conformément à l’article 8 de la « Loi sur l’aide juridique de la République populaire de Chine », « l’État encourage et soutient les organisations de masse, les institutions publiques et les organisations sociales à fournir une aide juridique conformément à la loi sous la direction des départements administratifs judiciaires » et d’autres dispositions pertinentes, la Fédération des personnes handicapées du Sichuan a récemment publié un avis sur la liste du premier groupe d’avocats d’intérêt public pour les handicapés dans la province du Sichuan.32 avocats de notre ville ont été sélectionnés dans la « Liste du premier lot d’avocats d’intérêt public pour les handicapés dans la province du Sichuan ».
Voir la liste complète